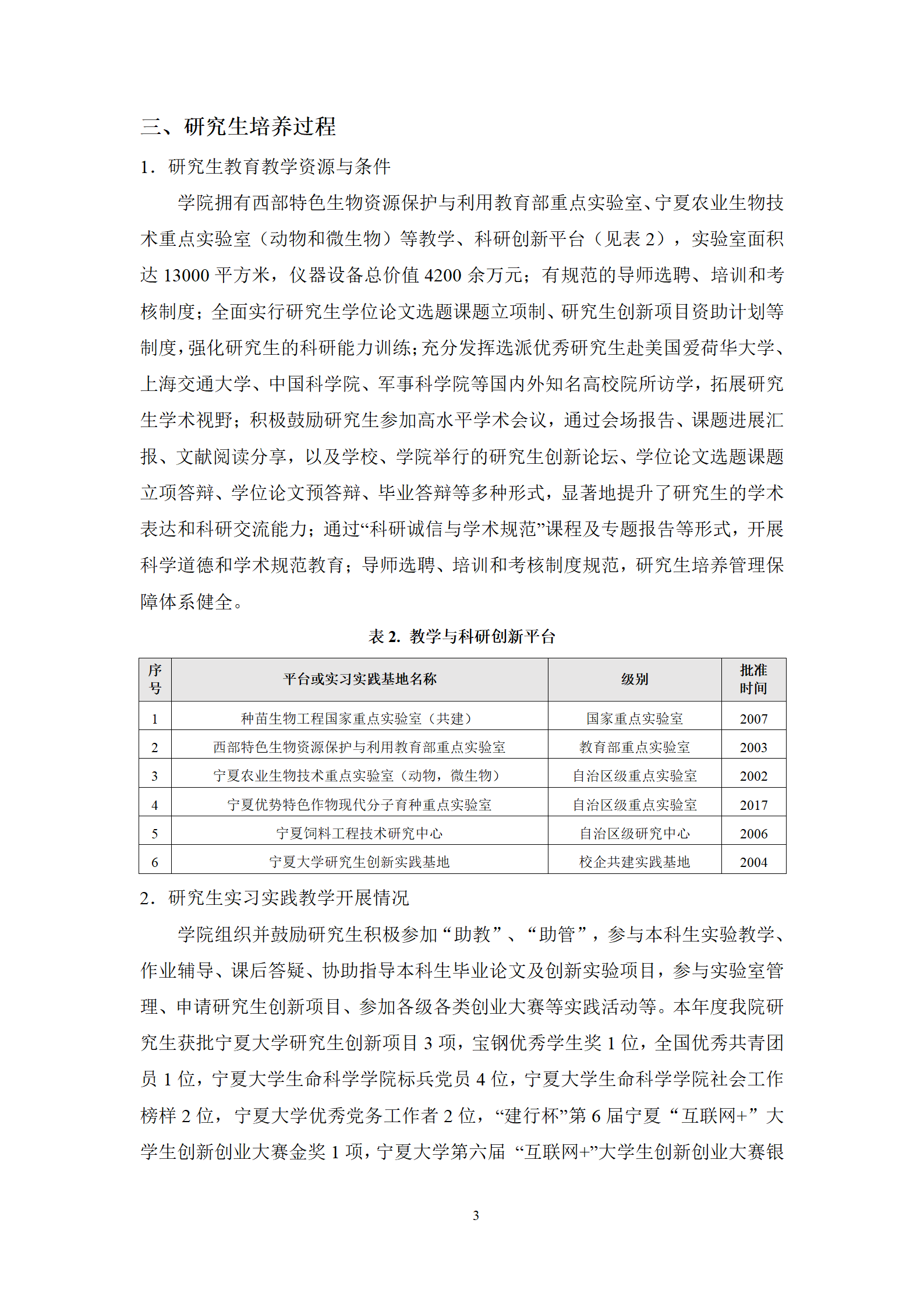
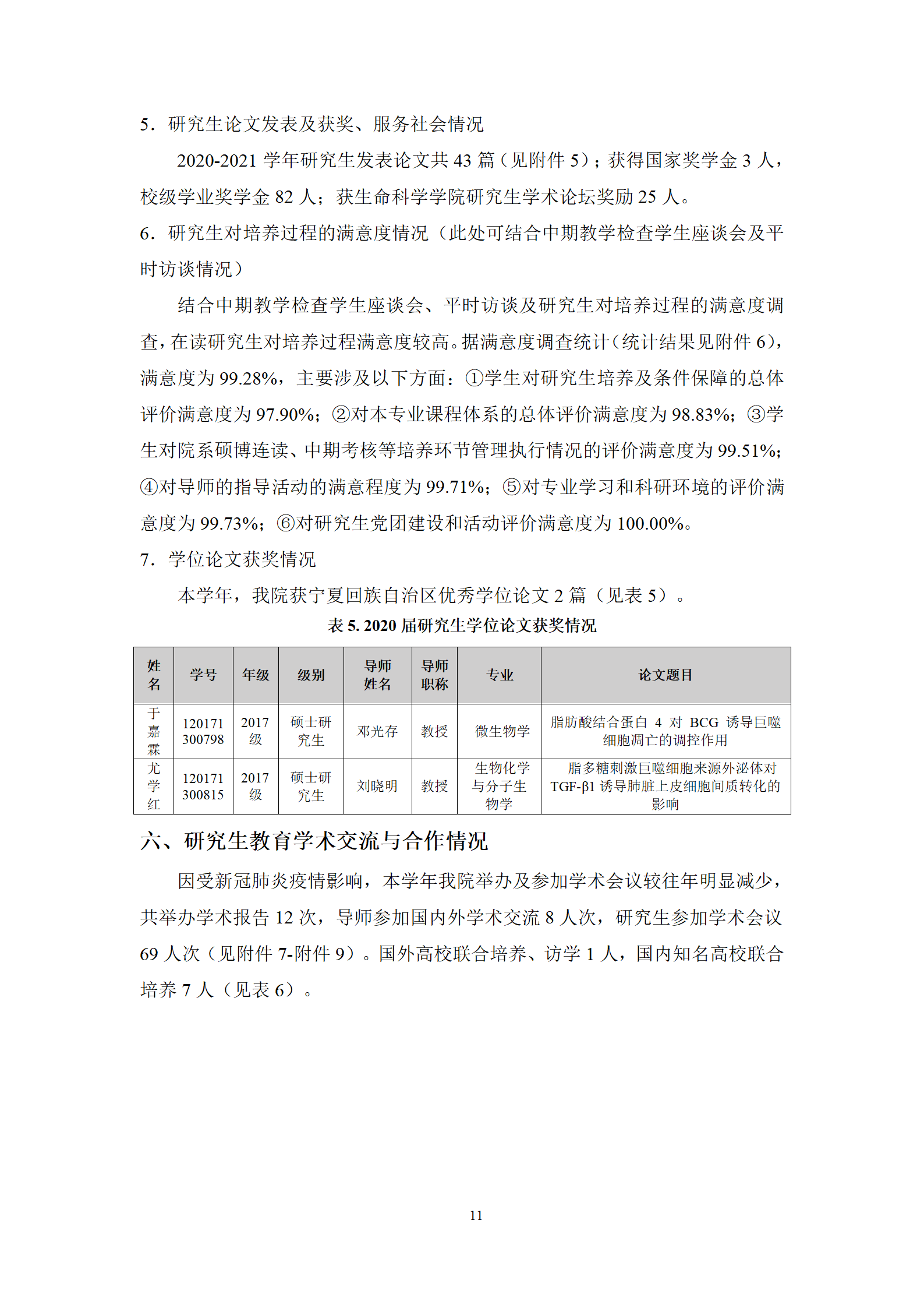
发布日期:2023-11-10 浏览量:
联系我们
版权所有:里番-最新里番无码成人动漫在线看
学部综合办公室办公室:0951-2062129本科生培养办公室:0951-2062051
研究生培养办公室:0951-2062076学院信箱:[email protected]
友情链接